Bài này trình bày rõ hơn về cách lượng giá Công cụ Đo lường Độc lập Chức năng (FIM Instrument), lĩnh vực Giao tiếp (Communication)
Xem lại: Lượng giá thang điểm FIM: Đại cương
GIAO TIẾP (COMMUNICATION)
Giao tiếp bao gồm hiểu được thông tin và diễn đạt các ý muốn với người khác.
Hiểu
Định nghĩa
Hiểu bao gồm hiểu giao tiếp nghe hoặc nhìn (ví dụ: chữ viết, ngôn ngữ ký hiệu, các cử chỉ).
Hãy đánh giá và ghi lại hình thức hiểu thường dùng hơn, hoặc là “A” cho “nghe” hoặc “V” cho “nhìn”; nếu cả hai hình thức được sử dụng như nhau, hãy ghi “B” cho “cả hai.

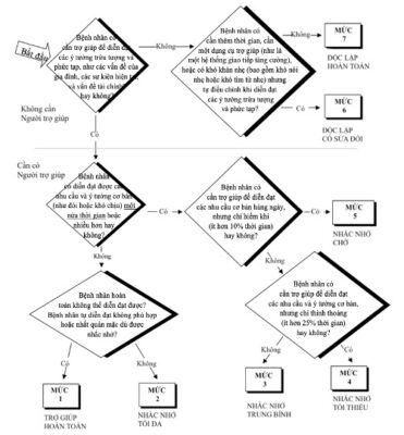
Cách tính điểm:
Không cần người trợ giúp
Ở mức 7, người bệnh hiểu các hướng dẫn và cuộc trò chuyện phức tạp hoặc trừu tượng; hiểu ngôn ngữ nói hoặc viết.
Ở mức 6, bệnh nhân hiểu hầu hết các tình huống và chỉ gặp khó khăn nhẹ với các chỉ dẫn hoặc hội thoại trừu tượng hoặc phức tạp. Bệnh nhân không cần nhắc nhở, có thể dùng dụng cụ trợ thính hoặc kính mắt.., hoặc cần nhiều thời gian hơn để hiểu
LƯU Ý: Hiểu về thông tin phức tạp hoặc trừu tượng bao gồm (nhưng không giới hạn trong) hiểu các sự kiện hiện tại xuất hiện trong các chương trình truyền hình hoặc bài báo hoặc thông tin trừu tượng về các chủ đề như tôn giáo, hài hước, toán học hoặc tài chính được sử dụng trong cuộc sống hàng ngày.
Hiểu được thông tin phức tạp hoặc trừu tượng cũng có thể bao gồm hiểu thông tin được đưa ra trong một cuộc trò chuyện nhóm.
Thông tin về các nhu cầu cơ bản hàng ngày đề cập đến cuộc trò chuyện, hướng dẫn, và các câu hỏi hoặc lời nói liên quan đến nhu cầu dinh dưỡng, uống, đào thải, vệ sinh hoặc giấc ngủ của bệnh nhân (các nhu cầu sinh lý).
Cần người trợ giúp:
Hỏi hoặc chỉ dẫn về các nhu cầu cơ bản hàng ngày như đói, đau
Ở mức 5: bệnh nhân hiểu trên 90%. Bệnh nhân cần nhắc nhở, (nói chậm,lập lại, nhấn từ, nhắc nhở dấu hiệu ít hơn 10% thời gian
Mức 1: bệnh nhân hiểu những hướng dẫn nhu cầu cơ bản ít hơn 25%, hoặc không hiểu các lời nói đơn giản như tạm biệt, hoặc các dấu hiệu đơn giản như vẫy tay, hoặc không đáp ứng phù hợp dù nhắc nhở
Hãy đánh giá và chỉ ra kiểu hiểu thường dùng hơn (“Nghe” hoặc “Nhìn”). Nếu cả hai được sử dụng như nhau, hãy đánh dấu “Cả hai.”
Các ví dụ về nhắc nhở hoặc gợi ý bao gồm:
- Lặp lại từ
- Nhấn mạnh các từ hoặc cụm từ cụ thể
- Sử dụng các khoảng nghỉ
- Đưa ra các gợi ý bằng hình ảnh hoặc cử chỉ

Ví dụ:
VD 1: Chị Y. hiểu các hướng dẫn và đàm thoại đơn giản khoảng 80% thời gian. Khoảng thời gian còn lại chị rất khó khăn để hiểu các từ đơn giản, thường dùng.
- Mức điểm FIM cho Hiểu là: 4 Trợ giúp tối thiểu
VD 2: Anh R luôn hiểu rõ những câu hỏi mà nhân viên hỏi anh về những vấn đề thường ngày, chẳng hạn như bữa ăn và thuốc giảm đau. Anh ấy xem các chương trình truyền hình nhưng không thể hiểu các thông tin trừu tượng chẳng hạn như cốt truyện của một bộ phim, các sự kiện hiện tại hoặc hài hước.
- Mức FIM cho Hiểu là:
Diễn đạt
Định nghĩa
Diễn đạt bao gồm diễn đạt rõ ràng bằng ngôn ngữ lời nói hoặc không lời. Mục này bao gồm hoặc là nói dễ hiểu hoặc diễn đạt ngôn ngữ rõ ràng bằng văn bản hoặc thiết bị giao tiếp.
Hãy đánh giá và ghi lại ra hình thức diễn đạt thường dùng hơn, hoặc là “V” (Verbal) cho “lời nói” hoặc “N” (Non-verbal) cho “không lời”); nếu cả hai hình thức được sử dụng như nhau, hãy ghi mã là “B” (Both) cho “cả hai”.

Cách tính điểm:
Không cần người trợ giúp (mức 6-7): diễn đạt các ý tưởng phức tạp hoặc trừu tượng
Ở mức 7, người bệnh diễn đạt những ý tưởng phức tạp hoặc trừu tượng một cách rõ ràng và trôi chảy.
Ví dụ về các ý tưởng phức tạp hoặc trừu tượng bao gồm (nhưng không giới hạn ở) thảo luận về các sự kiện hiện tại, tôn giáo hoặc các mối quan hệ với những người khác.
Cần người trợ giúp (mức 5-1): Diễn đạt các ý tưởng và nhu cầu cơ bản
Diễn đạt các nhu cầu và ý tưởng cơ bản đề cập đến khả năng giao tiếp về các hoạt động cần thiết hàng ngày như dinh dưỡng, uống, đào thải, vệ sinh và giấc ngủ của bệnh nhân (các nhu cầu sinh lý).Hãy đánh giá và chỉ ra phương thức diễn đạt thường dùng hơn (“Lời” hoặc “Không lời”). Nếu cả hai được sử dụng như nhau, hãy ghi mã là “Cả hai”.

Ví dụ:
VD 1: Ông B. hiểu các ý tưởng phức tạp nhưng diễn đạt các ý của mình bằng các từ đơn. Ông cần nhắc nhở hơn 50% thời gian để diễn đạt các nhu cầu cơ bản
- Mức điểm FIM cho Diễn đạt là: 2 Trợ giúp tối đa
VD 2: Ông A diễn đạt những nhu cầu cơ bản hàng ngày của mình bằng cách chỉ nói những từ đơn lẻ, chẳng hạn như “đau”, “thức ăn” và “uống”. Nhà trị liệu phải hỏi 5 hoặc 6 câu hỏi để hiểu ý của ông.
- Mức FIM cho Diễn đạt là:







