Run là một vận động dạng dao động, theo nhịp, không tự ý của một bộ phận cơ thể. Run là một triệu chứng rối loạn vận động rất thường gặp trên lâm sàng, đặc biệt là người lớn tuổi. Gần 5% người lớn trên 40 tuổi có biểu hiện run. Mặc dù tỷ lệ cao, ở hầu hết bệnh nhân, các triệu chứng thường nhẹ và chỉ một phần nhỏ bệnh nhân đến khám. Các nguyên nhân gây run thường gặp nhất là run sinh lý tăng cường, run vô căn, và run tĩnh trạng kiểu Parkinson. Việc chẩn đoán nguyên nhân gây run dựa chủ yếu vào hỏi kỹ bệnh sử và khám lâm sàng thần kinh đầy đủ, sau đó là chỉ định các xét nghiệm chẩn đoán và hình ảnh học nếu cần thiết.
PHÂN LOẠI RUN
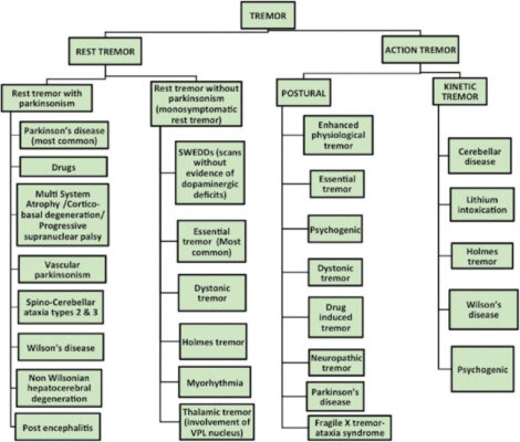
Run có thể được phân loại theo nhiều cách, và phân loại quan trọng nhất là tình trạng xuất hiện của run liên quan đến vận động.
Phân loại theo kiểu xuất hiện
- Run có thể xuất hiện khi nghỉ ngơi (run tĩnh trạng), khi vận động (run động trạng): vận động (kinetic, hay chủ ý, intention), hoặc là run tư thế (postural, hay đẳng trường).
- Bạn đầu yêu cầu bệnh nhân ngồi đặt hai bàn tay lên đùi để đánh giá run khi nghỉ ngơi.
- Tiếp theo là đánh giá run tư thế (yêu cầu người bệnh duỗi thẳng hai hay ra trước và duỗi dạng các ngón tay), và run vận động (làm nghiệm pháp ngón tay chỉ mũi).
- Run tĩnh trạng thường đồng nghĩa với hội chứng Parkinson, trong khi run khi vận động chủ ý thường gợi ý tổn thương tiểu não.

Phân loại theo đặc tính khác
Run cũng có thể được phân loại theo tần số, biên độ, phân bố giải phẫu, các yếu tố làm tăng và giảm nhẹ, và các dấu hiệu thần kinh kèm theo.
Phân loại dựa trên Tần số
- thấp (nhỏ hơn 5 Hz): run ý định (tiểu não)
- thấp đến vừa (3-6 Hz): Run Holmes, run khi nghỉ của Parkinson
- vừa đến cao (4-12 Hz): Run sinh lý tăng cường, run vô căn (ET)
- rất cao (>12 Hz): Run tư thế đứng nguyên phát
- Thay đổi: Run do tâm lý
Phân loại dựa trên biên độ
- Thấp: run sinh lý tăng cường
- Vừa: run vô căn
- Rộng: Parkinson (PD), Holmes
Phân loại dựa trên định khu hoặc phần cơ thể bị ảnh hưởng
- Run đầu: ET, loạn trương lực cổ, bệnh thoái hoá tiểu não, hiếm gặp trong PD
- Run hàm: PD, ET, run tư thế đứng,
- Run giọng: ET
- Run chân: PD, run thư thế đứng
Các hội chứng run
Run khi nghỉ ngơi (run tĩnh trạng)
Run khi nghỉ ngơi xuất hiện khi chi thể được nâng đỡ hoàn toàn chống lại trọng lực. Run giảm đi khi chi thể hoạt động.
Bệnh Parkinson
Nguyên nhân phổ biến nhất của run khi nghỉ ngơi là bệnh Parkinson (PD). Có ba hội chứng run liên quan đến PD.
- Run khi nghỉ ngơi hoặc run nghỉ ngơi kèm run tư thế/vận động có cùng tần số (run tái xuất hiện),
- Run khi nghỉ ngơi kèm với run tư thế / vận động có tần số khác nhau trong đó loại run thứ hai có tần số cao hơn (5–8 Hz),
- Run tư thế và vận động đơn độc có tần số 4–9 Hz.
Run điển hình của PD là run khi nghỉ 4–6 Hz. Run thường khởi phát một bên và ban đầu liên quan đến đầu xa ở chi trên. Điển hình run kiểu “vấn thuốc” (ngón cái và ngón trỏ), nhưng cũng có thể ở dạng gập – duỗi cổ tay, sấp – ngửa ở cẳng tay và dạng – khép ở chân. Run khi nghỉ không chỉ liên quan đến tay mà còn liên quan đến môi, cằm, hàm và chân và hiếm khi cổ, đầu hoặc giọng nói (thường thấy hơn ở run vô căn (ET).
Run “tái xuất hiện” (“re-emergent” tremor”) xuất hiện sau một khoảng thời gian vài giây (độ trễ khoảng 1–47 giây so với 0 giây trong run vô căn) khi giữ cánh tay đưa ra trước và nó có tần suất tương tự như tần số của run khi nghỉ ngơi. Một số bệnh nhân bị Parkinson có thể bị run lúc vận động phối hợp hoặc riêng lẻ. Run lúc vận động này là nguyên nhân gây ra khuyết tật vận động trong bệnh Parkinson hơn là dạng run khi nghỉ ngơi thường gặp.
Các nguyên nhân khác gây run khi nghỉ ngơi
Khi bệnh nhân biểu hiện run khi nghỉ ngơi, thường ta sẽ cho rằng bệnh nhân bị PD, đặc biệt là khi run không đối xứng. Tuy nhiên, cần nhớ là có một số nguyên nhân khác gây run khi nghỉ ngơi (xem Hình 1). Thường gặp nhất là run vô căn. Một số bệnh nhân nhất định chỉ xuất hiện triệu chứng run khi nghỉ ngơi, kéo dài hơn 2 năm mà không xuất hiện các triệu chứng cơ bản khác của bệnh Parkinson (được gọi là “run khi nghỉ ngơi đơn triệu chứng”). Đa số những bệnh nhân này được chẩn đoán là bị Parkinson bằng hình ảnh học chức năng.
Các hội chứng Parkinson như teo đa hệ thống, liệt trên nhân tiến triển và thoái hóa vỏ não – hạch nền là những nguyên nhân quan trọng gây ra run khi nghỉ. Một số loại thuốc, có đặc tính ngăn chặn thụ thể dopamine, cũng có thể gây run khi nghỉ. Những loại thuốc này bao gồm thuốc chống loạn thần, thuốc chống nôn (metoclopramide) và thuốc chống chóng mặt (prochlorperazine). Một số loại thuốc chẹn thụ thể nondopamine cũng có thể gây run khi nghỉ, như valproate, thuốc chẹn kênh canxi (cinnarizine, flunarizine), chất ức chế tái hấp thu serotonin chọn lọc, lithium, tetrabenazine và amiodarone.
Run khi hoạt động (Action tremor)
Run khi hoạt động xảy ra khi một chi thể co cơ chủ ý. Run khi hoạt động được chia thành run tư thế (postural), run vận động (kinetic), và run đẳng trường (isometric). Các hội chứng run quan trọng trong nhóm này là run sinh lý tăng cường, run vô căn, run tiểu não và run do tâm lý.
Run sinh lý tăng cường (Enhanced physiological tremor)
Run sinh lý xảy ra ở tất cả những người bình thường khi vận động cơ chủ động. Run sinh lý thường không thể nhìn thấy bằng mắt thường vì biên độ của nó rất thấp. Khi hiện tượng run này trở nên rõ ràng do hoạt động giao cảm tăng lên, thì được gọi là run sinh lý tăng cường. Run sinh lý tăng cường làmột nguyên nhân thường gặp của run tư thế. Sự gia tăng hoạt động giao cảm này có thể do một số bệnh lý (như cường giáp, bệnh não do gan, hạ đường huyết …) hoặc một số loại thuốc gây ra [Bảng 1]. Run sinh lý tăng cường thường là run tư thế hoặc vận động nhẹ ở bàn tay và ngón tay, đối xứng và có biên độ thấp và tần số cao (7–12 Hz). Bệnh nhân thường có tiền sử run chỉ xuất hiện trong một số điều kiện nhất định như căng thẳng, mệt mỏi, lo lắng, sử dụng thuốc hoặc uống cà phê. Run thường cải thiện bằng cách loại bỏ tác nhân gây run.
Bảng 1: một số thuốc và chất có thể làm tăng run
- Amphetamines
- Thuốc đồng vận Beta-adrenergic (albuterol)
- Caffeine, nicotine, cai rượu cấp
- Carbamazepine (Tegretol)
- Epinephrine
- Fluoxetine (Prozac)
- Haloperidol (Haldol)
- Các thuốc hạ đưởng máu
- Lithium
- Methylphenidate (Ritalin)
- Pseudoephedrine
- Terbutaline sulfate (Brethine)
- Theophylline
- Hormon giáp
- Thuốc chống trầm cảm ba vòng
- Valproic acid (Depakene)
Run vô căn (Essential tremor, ET)
- Run vô căn là dạng run thường gặp nhất. Nó được định nghĩa là run tư thế đối xứng có hoặc không có run vận động, ở bàn tay và cẳng tay kéo dài hơn 5 năm và khởi phát dần dần, không thể giải thích được bởi bất kỳ bệnh lý cơ bản tiềm ẩn nào khác.
- Tuổi cao là một yếu tố nguy cơ của run vô căn (tỷ lệ hiện mắc ước tính là 0,9% ở những người trên 65 tuổi và tăng lên với tuổi).
- Run vô căn có cả hai thành phần run tư thế và vận động, với ưu thế của loại này hoặc loại kia. Biên độ của run vận động thường lớn hơn biên độ của run tư thế và run vận động thường tăng biên độ khi tiếp cận mục tiêu (run chủ ý).
- Tần số run thường là 5–10 Hz và có xu hướng đối xứng (tuy nhiên run cũng có thể không đối xứng và rõ hơn ở chi thuận). Thông thường, theo thời gian, tần số run giảm và biên độ tăng.
- Run vô căn chủ yếu liên quan đến bàn tay (95% bệnh nhân), tuy nhiên có thể liên quan đến các bộ phận cơ thể khác như giọng nói, đầu, cổ và chân kèm theo run ở bàn tay. Run ở đầu, giọng nói và hàm có xu hướng trở nên nhiều hơn với thời gian mắc bệnh lâu hơn. Một điều cần lưu ý là nếu có run ở đầu, thì đó là biểu hiện muộn của run vô căn; do đó, nếu có một biểu hiện run ở đầu đơn độc ở một bệnh nhân trẻ tuổi, thì rất có thể bệnh nhân bị loạn trương lực cổ (cervical dystonia). 1/4 bệnh nhân run vô căn bị run giọng. Run giọng cũng như run ở đầu có xu hướng xảy ra ở phụ nữ và người cao tuổi.
- Trong những trường hợp nặng, 20–30% bệnh nhân run vô căn có thể bị run khi nghỉ, tuy nhiên run vẫn tồn tại trong khi đi (khác với Parkinson).
- Trước đây run vô căn được xem là một rối loạn đơn triệu chứng, với run là đặc điểm duy nhất. Tuy nhiên, các nghiên cứu gần đây đã chỉ ra rằng có thể không phải như vậy. Run vô căn có liên quan đến một số dấu hiệu thần kinh khác, bao gồm các dấu hiệu tiểu não, rối loạn tâm thần và nhận thức, suy giảm khứu giác và thính giác, cũng như rối loạn giấc ngủ.
Video run vô căn
Run tiểu não (Cerebellar tremor)
- Run tiểu não là run ý định, nghĩa là run nặng hơn / chỉ xảy ra khi đến gần một mục tiêu. Run này có tần số thấp và biên độ thay đổi. Tần số run ở tay khoảng 3–8 Hz nhưng thấp hơn ở chân (1–3 Hz) và thân mình (2–4 Hz). Tổn thương tiểu não cũng có thể gây ra run tư thế ở đầu cũng như thân.
- Các nguyên nhân thường gặp của run tiểu não là đột quỵ, xơ cứng rải rác với các mảng ở tiểu não, u thân não. Hầu hết bệnh nhân có các dấu hiệu khác của rối loạn chức năng tiểu não bao gồm loạn tầm (dysmetria), loạn đồng vận và giảm trương lực.
Run do tâm lý (Psychogenic tremor)
Trong số tất cả các rối loạn vận động do tâm lý (PMD, psychogenic movement disorders ), run là triệu chứng phổ biến nhất, chiếm tới 50% tổng số PMD. Run do tâm lý có thể xuất hiện khi nghỉ ngơi, tư thế hoặc vận động, nhưng hầu hết là kết hợp cả ba loại. Run thường bắt đầu ở cả hai tay và lan rộng ra cả đầu và chân. Run khởi phát đột ngột, với các đặc điểm thay đổi (cả về vị trí và tần số), lui bệnh tự phát, và mất đi khi bị làm sao nhãng (xem bảng 2). Thường có bệnh sử bị stress trước khi bị run. Tuy vậy, đôi khi phân biệt giữa run tâm lý và thực thể rất khó khăn.
BẢNG 2. Các đặc trưng của run do tâm lý
- Khởi phát đột ngột
- Không có các dấu hiệu thần kinh khác
- Các đặc điểm run thay đổi
- Lâm sàng không nhất quán
- Nhiều tình trạng thể tạng hoá
- Nhiều tình trạng bệnh chưa được chẩn đoán
- Không có bằng chứng về bệnh lý qua thăm do xét nghiệm và hình ảnh học
- Bệnh nhân liên quan đến các vấn đề kiện tụng hoặc bồi thường
- Mắc các bệnh tâm thần
- Có được lợi ích (secondary gain) khi run
- Tiền sử có các rối loạn chức năng
- Đáp ứng với giả dược
- Thuyên giảm tự nhiên
- Diễn tiến ít thay đổi
- Run tăng khi chú ý và giảm bớt khi mất tập trung
- Không đáp ứng với thuốc chống run
Các hội chứng run loạn trương lực (Dystonic tremor syndromes)
- Run và loạn trương lực cơ có thể cùng tồn tại ở cùng một bệnh nhân. Run loạn trương lực hiếm gặp (0.03% dân số), thường ở bệnh nhân ít hơn 50 tuổi. Run thường không đều và giật cục, đặc trưng tư thế.
- Các hội chứng run do loạn trương lực có thể bị nhầm với run vô căn hoặc Parkinson. Run trong loạn trương lực thường gặp ở đầu hoặc tay, sau đó là run hàm, mặt hoặc giọng nói và ít nhất là ở chân.
- Trong run loạn trương lực, loạn trương lực cũng như run (tư thế / vận động) đồng thời xuất hiện ở cùng một bộ phận cơ thể, chẳng hạn như run đầu loạn trương lực. Run đầu loạn trương lực khác với chứng run vô căn ở đầu là bị giật cục, rõ ràng hơn khi đầu quay sang một bên và vẫn tồn tại khi nằm. Có hiện tượng điểm trống (null phenomenon), tức là run giảm khi (đầu) được đặt theo hướng kéo.
- Các đặc điểm nghĩ đến run loạn động thay vì run Parkinson là run cụ thể theo nhiệm vụ hoặc tư thế, có run đầu, giọng nói loạn trương lực, không có các đặc điểm của bệnh Parkinson cũng như run với ngón cái duỗi (thay vì run kiểu vấn thuốc đặc trưng của bệnh Parkinson).
Các hội chứng run ít gặp
- Run với nhiệm vụ cụ thể (Task-specific tremor) xảy ra chủ yếu khi thực hiện một nhiệm vụ hoặc kỹ năng cụ thể và không liên quan đến tư thế bất thường. Thường gặp nhất là run khi viết nguyên phát, xảy ra ở cổ tay (sấp/ngửa) với tần số từ 4 đến 8 Hz. Các ví dụ khác về run với nhiệm vụ cụ thể là run giọng nói, run tay người chơi gôn, run khi cười, run ở các nhạc sĩ …
- Run thế đứng (orthostatic tremor) là một dạng run đối xứng tần số cao hiếm gặp 13–16 Hz liên quan đến chân và thân mình. Loại run này thường gặp hơn ở phụ nữ lớn tuổi (60-70). Run chỉ xuất hiện khi đứng, giảm khi đi bộ và hoàn toàn biến mất khi ngồi hoặc nằm. Bệnh nhân chỉ có thể than phiền giữ thăng bằng kém khi đứng và đứng với chân dang rộng, giảm run khi đi. Sờ và nghe các cơ ở chân có thể phát hiện run và một tiếng đập liên tục (dấu hiệu máy bay trực thăng). Cơ chế của run khi đứng vẫn chưa được rõ nhưng có thể do bất thường phản hồi cảm thụ bản thể ở chân. Cần phân biệt run tư thế đứng với các run ở chân khác, như run ở bệnh nhân run vô căn hoặc Parkinson.
- Run Holmes. Được mô tả đầu tiên bởi Gordon Holmes, run Holmes là một loại run hiếm gặp ảnh hưởng đến các phần gần của các chi. Các tên khác của run Holmes là run nhân đỏ (rubral tremor), run đồi thị, run não giữa, run trung não. Run này thường xuất hiện khi nghỉ ngơi và nặng lên với tư thế và vận động. Nó có tần số thấp (2–5 Hz) và biên độ cao. Một tổn thương ở đồi thị, thân não trên hoặc tiểu não có thể gây ra run Holmes. Run Holmes luôn luôn xảy ra trong một bối cảnh các bệnh lý ở cuống não hoặc gian não (nhân đỏ, đồi thị, cầu nhạt, tiểu não), và do đó đi kèm với các dấu hiệu thần kinh như yếu nửa người, thất điều, giảm cảm giác, loạn trương lực. Các nguyên nhân của loại run này là đột quỵ, chấn thương sọ não, và các bệnh lý thần kinh khác như xơ cứng rải rác, u não, nhiễm trùng thần kinh.
- Bệnh Wilson. Bệnh Wilson là một nguyên nhân gây run hoạt động quan trọng có thể chữa được ở người nhỏ hơn 40 tuổi. Có thể gặp các loại run, nhưng thường gặp nhất là run khi nghỉ và/hoặc run tư thế. Một dạng đặc trưng của run trong bệnh Wilson là dạng “đập cánh” (, xuất hiện khi đặt hai tay dạng với khuỷu gập, lòng bàn tay hướng xuống. Một dấu hiệu đặc trưng của bệnh Wilson là vòng Kayser-Fleischer ở kết mạc mắt. Cần xem xét đo ceruloplasmin huyết thanh và bài tiết đồng 24 giờ ở những bệnh nhân trẻ tuổi bị run để loại trừ bệnh lý đe doạ tính mạng này.
Xem video
Bảng 3. Các đặc điểm của các hội chứng run thường gặp
| Hội chứng run | Đặc điểm lâm sàng | Các test chẩn đoán | Điều trị |
| Run tiểu não | Run chủ ý hoặc tư thế; cùng bên tổn thương; test ngón tay chỉ mũi; gót chân- đầu gối; mất thăng bằng; giảm trương lực cơ | CT, MRI | Điều trị nguyên nhân |
| Run sinh lý tăng cường | Run tư thế; biên độ thấp; sử dụng thuốc gây run | đường máu, TSH, chức năng gan, hỏi bệnh về lo lắng, dùng cà phê. | Trị nguyên nhân |
| Run vô căn | Là loại run hoạt động (run vận động và tư thế) thường gặp nhất; đối xứng; liên quan đến bàn tay, cổ tay, hai chân, đầu hoặc giọng nói; không có dấu thần kinh khác; tiền sử gia đình; cải thiện với rượu | Không có test đặc hiệu. | Propranolol (Inderal), primidone (Mysoline) |
| Run Parkinson | Run khi nghỉ; không đối xứng; đầu chi (kiểu ngón tay vấn thuốc); giảm với vận động chủ ý; giảm động; cứng đờ; không vững tư thế | Không có test đặc hiệu. | Đồng vận dopamin, kháng cholinergic |
| Run tâm lý | Khởi phát đột ngột; giảm với làm sao nhãng; giảm tự phát; các đặc tính run thay đổi | Hỏi bệnh sử cẩn thận | Tư vấn sức khoẻ tâm thần |
TIẾP CẬN MỘT BỆNH NHÂN RUN
Chẩn đoán run thường dựa trên thông tin lâm sàng thu nhận qua hỏi bệnh sử và thăm khám thần kinh cẩn thận. Mặc dù có sự chồng lấp và thay đổi giữa các hội chứng run, các đặc điểm của run thường cung cấp thông tin quan trọng chẩn đoán.
Một số câu hỏi cần đặt ra:
- Rối loạn vận động ở bệnh nhân có thực sự là run hay không?
- Run đơn độc, hay có các bất thường thần kinh kèm theo không?
- Các đặc điểm của run là gì?
Để có thể đi đến chẩn đoán chính xác và nhanh chóng, có thể áp dụng các cây quyết định sau:
(tham khảo https://www.aafp.org/afp/2018/0201/p180.html)
Cây quyết định 1:

Như vậy, đầu tiên là xác định run ở bệnh nhân có phải là run sinh lý được tăng cường hay không, như ở các bệnh nhân căng thẳng, uống nhiều cà phê, cường giáp. Nếu bệnh nhân run không phải là nguyên nhân sinh lý tăng cường, trước hết cần loại trừ các nguyên nhân run gây ra do sử dụng thuốc (xem bảng 2 các thuốc có thể gây run) hoặc run tâm lý. Nếu loại trừ các nguyên nhân kể trên, ta có thể nghĩ đến run ở bệnh nhân là có nguyên nhân thực thể và sang hình cây quyết định 2.
Cây quyết định 2
( với run nguyên nhân thực thể)

Với cây quyết định thứ hai, câu hỏi đầu tiên là lứa tuổi. Đa số nguyên nhân run là ở người trên 40 tuổi. Nếu run xuất hiện ở người trẻ tuổi, cần nghĩ đến các nguyên nhân bệnh lý cấu trúc, di truyền, chuyển hoá và/hoặc run vô căn (mặc dù run vô căn thường gặp ở người lớn tuổi).
Ở bệnh nhân lớn tuổi (>40), chúng ta có thể dựa vào phân loại của run ở trên để tiếp cận chẩn đoán. Câu hỏi tiếp theo là run khi nghỉ ngơi hay vận động, và run vận động là run tư thế hay là vận động chủ ý để chia ra các nguyên nhân chính là run tĩnh trạng (Parkinson), run tư thế (run vô căn), và run chủ ý (tiểu não).
Một số đặc điểm về bệnh sử có thể giúp phân biệt run.
- Run ở người lớn tuổi và khởi phát dần dần thường là bệnh Parkinson hoặc run vô căn. Run có khởi phát đột ngột thường có thể do thuốc, độc chất, nguyên nhân tâm lý, hoặc hiếm gặp hơn là một khối u não.
- Uống caffein và mệt mỏi thường là những yếu tố làm trầm trọng thêm trong run vô căn.
- Cần xác định các tình trạng và bệnh lý liên quan. Ví dụ, các cơ mệt mỏi do rối loạn giấc ngủ sẽ làm tăng cường run sinh lý. Tiền sử gia đình mắc bệnh thần kinh hoặc run cho thấy một thành phần di truyền, thường gặp trong run vô căn.
- Cần hỏi kỹ về lịch sử dùng thuốc, uống/cai rượu để loại trừ run do thuốc hoặc do rượu. Ngược lại, uống một lượng nhỏ rượu (30 đến 60 g) có thể tạm thời làm giảm run vô căn.
Bảng so sánh run vô căn và run trong bệnh Parkinson:
| Đặc tính | Bệnh Parkinson | Run vô căn |
| Tuổi khởi phát | > 50 tuổi | Hai mốc: thiếu niên và 50 tuổi |
| Giới tính | Nam nhiều hơn nữ | Nam và nữ như nhau |
| Tiền sử gia đình> | 25 phần trăm | > 90 phần trăm |
| Sự bất đối xứng | Ban đầu thường ảnh hưởng đến tay chi cùng bên | Thường đối xứng |
| Liên quan với vận động | Lúc nghỉ | Tư thế, vận động |
| Tần số | 4 đến 6 Hz | 4 đến 10 Hz |
| Phân bố | Tay, chân | Tay, đầu, giọng nói |
| Ảnh hưởng của rượu lên run | Không bị ảnh hưởng | Giảm với rượu |
| Các dấu hiệu phối hợp | Chậm vận động, cứng đờ, mất ổn định tư thế | – |
Lượng giá run cũng bao gồm khám các dấu hiệu liên quan đến các hội chứng run.
- Vận động chậm và các bất thường tư thế gợi ý đến bệnh Parkinson. Khó đứng dậy từ tư thế ngồi, chữ viết nhỏ (micrographia), giảm đong đưa cánh tay khi đi bộ và khuôn mặt như mặt nạ cũng là một số đặc điểm của chậm vận động. Có thể xác định bất thường tư thế bằng nghiệm pháp đẩy (pull test, hoặc đẩy ra sau, retropulsion test) dương tính ( bệnh nhân đứng thẳng, người khám làm mất vững bằng cách kéo hai cánh tay từ phía sau).
- Tương tự, dấu hiệu đồng hoạt động (coactivation sign), nghĩa là kháng cản trong khi vận động thụ động của chi bị run, nhưng với sự biến mất của run, chứng tỏ run do tâm lý (trong Parkinson thì vẫn run nên có hiện tượng bánh xe răng cưa).
- Nếu chẩn đoán có thể là run vô căn hoặc bệnh Parkinson, có thể yêu cầu bệnh nhân vẽ một hình xoắn ốc theo chiều kim đồng hồ. Một hình xoắn ốc lớn, nguệch ngoạc gợi ý run vô căn, trong khi một vòng xoắn nhỏ, run rẩy gợi ý bệnh Parkinson.
- Cũng cần chú ý xem có loạn trương lực (nghĩa là co cơ kéo dài), các dấu hiệu tiểu não (như thất điều), các dấu hiệu tháp, các dấu hiệu bệnh lý thần kinh và các dấu hiệu bệnh lý hệ thống (như nhiễm độc giáp).
- Dáng đi dồn bước phù hợp với bệnh Parkinson.

MỘT SỐ VIDEO:
- Video của Đại học Stanford
- Ba dạng run: Run khi vận động (đoạn đầu video), run tư thế (đoạn giữa) và run khi nghỉ (đoạn cuối):
XEM THÊM: CASE REPORT N2: NHÂN MỘT TRƯỜNG HỢP RUN
Cận lâm sàng
Thường chẩn đoán nguyên nhân gây run phần lớn đạt được thông qua hỏi bệnh sử và thăm khám thần kinh đầy đủ. Tuy nhiên một số trường hợp cần thăm dò bổ sung.
Xét nghiệm:
- Cần xét nghiệm chức năng gan, tuyến giáp, đo ceruloplasmin huyết thanh, và đồng nước tiểu 24 giờ, cũng như các độc chất nếu nghi ngờ.
Chẩn đoán hình ảnh:
- Mặc dù chẩn đoán run chủ yếu vẫn là lâm sàng, nhưng một số kỹ thuật chẩn đoán hình ảnh nhất định có thể giúp phân biệt một số nguyên nhân gây run. Chụp cộng hưởng từ và chụp cắt lớp vi tính không có chất cản quang có thể loại trừ các nguyên nhân gây run thứ phát (ví dụ: xơ cứng rải rác, khối u, đột quỵ) khi bệnh sử và khám lâm sàng hướng đến nguyên nhân cấu trúc, hoặc trong bệnh Parkinson với các đặc điểm không điển hình hoặc kháng với thuốc levodopa .
- Một số kỹ thuật chẩn đoán hình ảnh khác cũng có thể có ích khi chẩn đoán Parkinson không chắc chắn về lâm sàng, như chụp cắt lớp vi tính phát xạ đơn photon (SPECT) sử dụng ioflupane (123I-FP-CIT SPECT hoặc DaTSCAN), siêu âm xuyên sọ.
Các kỹ thuật nhằm định lượng mức độ run:
- Điện cơ đồ bề mặt (Surface electromyography): đặt điện cực lên bụng cơ, xác định run bệnh lý (trong run sinh lý tăng cường không có hoạt động điện cơ đồ theo nhịp) và định lượng run.
- Gia tốc kế (Accelerometer): tiêu chuẩn vàng trong định lượng độ lớn của run
- Con quay hồi chuyển (Gyroscopic transducer): đo gia tốc góc, phát hiện run bệnh lý, đo lường và theo dõi thay đổi biên độ với điều trị.






