Kiểm soát cơ tròn gồm kiểm soát bàng quang (tiểu tiện) và kiểm soát đường ruột (đại tiện).

Kiểm soát Đường tiểu và Đường ruột được tính điểm thành 2 biến số:
1– Mức trợ giúp (assistance)
2- Tần suất sự cố (accidents)
Mức điểm FIM là mức thấp nhất của hai biến số
KIỂM SOÁT ĐƯỜNG TIỂU
Lấy điểm thấp nhất của Mức trợ giúp và Tần suất sự cố rỉ tiểu (accidents)
Mức trợ giúp Đường tiểu:
Định nghĩa:
Quản lý đường tiểu bao gồm việc kiểm soát đi tiểu hoàn toàn và có chủ ý và sử dụng bất kỳ thiết bị hoặc thuốc men cần thiết để kiểm soát đường tiểu.
Mục này liên quan đến mức trợ giúp cần thiết để thực hiện các nhiệm vụ quản lý đường tiểu.
Cách tính điểm:
Mức 7: Bệnh nhân kiểm soát bàng quang hoàn toàn và chủ ý mà không cần dụng cụ hoặc trang bị, và không bị mất kiểm soát (không bị sự cố)
Mức 6: Bệnh nhân cần bô hứng, thông tiểu, tấm thấm, dụng cụ hứng tiểu, .. hoặc thuốc để kiểm soát. Nếu bệnh nhân sử dụng thông tiểu, bệnh nhân tự làm sạch, đặt thông tiểu … mà không cần người trợ giúp. Bệnh nhân không bị sự cố.
Mức 5: giám sát, hoặc xếp đặt (đặt hoặc đổ) dụng cụ
Mức 4 trở xuống: người trợ giúp giữ dụng cụ …

Tần suất sự cố Đường tiểu:
Định nghĩa:
Quản lý đường tiểu bao gồm việc kiểm soát đi tiểu hoàn toàn và có chủ ý và sử dụng bất kỳ thiết bị hoặc thuốc men cần thiết để kiểm soát đường tiểu.
Mục này liên quan đến sự thành công của chương trình đường tiểu.
Tần suất Sự cố Đường tiểu được xác định bởi tính số lần sự cố (thấm ướt nước tiểu lên đồ vải hoặc áo quần) xảy ra trong thời gian ba ngày lượng giá.
Với mục này, một sự cố đường tiểu được định nghĩa là sự thấm ướt nước tiểu lên đồ vải hoặc áo quần, bao gồm cả làm tràn ra ngoài bô bẹt hoặc bô hứng nước tiểu và rò rỉ lổ mở thông bàng quang.
Cách tính điểm:

Ví dụ:
VD1: Ông G. đang trong một chương trình đặt thông tiểu ngắt quãng mỗi 4 giờ. Ông có thể hoàn thành nhiệm vụ này khoảng 50% thời gian. Khi ông mệt, y tá thực hiện đặt ống thông. Ông khó khăn trong giữ thiết bị và rỉ nước tiểu hàng ngày.
Mức điểm FIM cho Kiểm soát Bàng quang là: (1)

VD2: Vào ban ngày, ông W. sử dụng nhà vệ sinh khi đi tiểu. Vào ban đêm, ông dùng một bô hứng tiểu, và một người trợ giúp đem đi đổ. Ông W. đã bị một sự cố trong 3 ngày qua.
Mức FIM cho Quản lý đường tiểu là:
KIỂM SOÁT ĐƯỜNG RUỘT
Lấy điểm thấp nhất của Mức trợ giúp và Tần suất sự cố rỉ phân (accidents)
Mức độ trợ giúp Đường ruột:
Định nghĩa:
Quản lý đường ruột bao gồm việc kiểm soát đại tiện hoàn toàn và có chủ ý và, nếu cần thiết, sử dụng bất kỳ thiết bị hoặc thuốc men để kiểm soát đường ruột.
Mục này liên quan đến mức trợ giúp cần thiết để thực hiện các nhiệm vụ quản lý đường ruột
Cách tính điểm:
Mức 7: Bệnh nhân kiểm soát đường ruột hoàn toàn và chủ ý mà không cần dụng cụ hoặc trang bị, và không bị mất kiểm soát (không bị sự cố)
Mức 6: Bệnh nhân cần bô vệ sinh, kích thích bằng tay, tấm thấm, .. hoặc thuốc đạn, thuốc xổ để kiểm soát đường ruột. Bệnh nhân không bị sự cố.

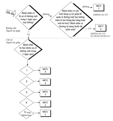
Tần suất sự cố Đường ruột:
Định nghĩa:
Quản lý đường ruột bao gồm việc kiểm soát đại tiện hoàn toàn và có chủ ý và, nếu cần thiết, sử dụng bất kỳ thiết bị hoặc thuốc men để kiểm soát đường ruột.
Mục này liên quan đến sự thành công của chương trình đường ruột.
Tần suất Sự cố Đường ruột được xác định bởi tính số lần bị sự cố (thấm phân lên đồ vải hoặc áo quần) xảy ra trong thời gian ba ngày lượng giá.
Với mục này, một sự cố đường ruột được định nghĩa là sự cố thấm phân lên áo quần, ga trải giường, bao gồm cả làm tràn ra ngoài bô bẹt và rò rỉ lổ mở thông đại tràng.
Cách tính điểm:
Không người trợ giúp:
7: Bệnh nhân kiểm soát hoàn toàn và chủ ý đại tiện mà không dùng dụng cụ. Không bị sự cố (són phân)
6: Bệnh nhân cần dụng cụ như bô vệ sinh, tấm thấm, kích thích bằng tay,.. hoặc thuốc đạn, thuốc xổ để kiểm soát đường ruột. Bệnh nhân không bị sự cố.

Ví dụ:
VD1: Ông T. mở đại tràng và kiểm soát phân với trợ giúp của điều dưỡng. Người điều dưỡng hỗ trợ khoảng 60%. Trong tuần qua ông bị 2 sự cố rỉ phân.
Mức điểm FIM cho Kiểm soát Đường ruột là: (2)
VD2: Anh H. không tham gia chương trình ruột và độc lập với việc quản lý đường ruột. Anh ấy đã bị 3 sự cố trong 3 ngày qua. Nhân viên điều dưỡng thu dọn sau mỗi sự cố.
Mức FIM cho Quản lý đường ruột là






